pp电子极速糖果(集团)有限公司

售后服务

售前服务:


应用咨询:pp电子极速糖果(集团)有限公司的咨询专家洞悉全球切割、焊接技术的应用,pp电子极速糖果(集团)有限公司随时为您提供关于产品,价格、技术、行业解决方案等方面的信息咨询,并且将pp电子极速糖果(集团)有限公司的宝贵认识与您分享,帮您做出优化的方案。

考察接待:您可预约参观展厅、亲临公司现场考察,pp电子极速糖果(集团)有限公司会为您提供专业的接待人员。


售中服务


安装:pp电子极速糖果(集团)有限公司会负责对您采购的设备进行免费安装、调试,使机器能够尽快的投入使用。

培训:pp电子极速糖果(集团)有限公司华工激光本部设有“激光加工技术培训中心”,免费为你们的技术人员提供设备操作、维修及工艺技术培训。设备安装调试运行后,pp电子极速糖果(集团)有限公司还可按您的需要提供操作人员在现场继续培训指导,直到您的的技术人员有独立工作能力。


  

售后服务:


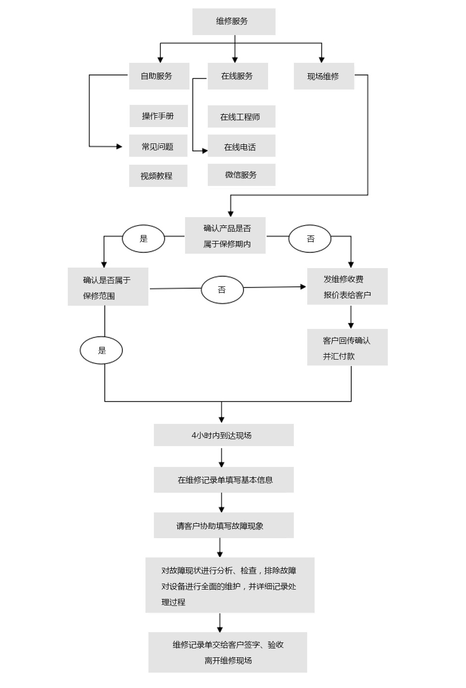
维修保养:对您采购产品提供一年免费保修,终身维修。保修期内设备出现故障及机件损坏(人为因素及不可抗力因素除外),由我公司负责无偿免费修复,所需换件由为公司提供(易耗件除外)。超过保修期,维修只按成本价收取工本费;同时自您购机之日起,终身享受软件升级服务;当需要维修服务时,pp电子极速糖果(集团)有限公司的工程师会提供快速响应。

◆ 预防性的维修。根据您的不同需求,pp电子极速糖果(集团)有限公司可以对您的机器进行定期维修,也可以在您需要时提供。定期的调整和校准机器能保证最佳的性能。一些潜在的问题也能在爆发出来前得到解决以免影响生产效率。

 服务网点。pp电子极速糖果(集团)有限公司在国内建立了完善的营销网络,同时国际市场营销网络也不断发展,您可以在pp电子极速糖果(集团)有限公司官网查询pp电子极速糖果(集团)有限公司的服务网点,售后服务响应时间4小时,接到报修电话,售后工程师24小时内有明确答复或到达设备现场。

 在线服务。pp电子极速糖果(集团)有限公司建立了多样化的在线服务渠道,您可以通过客服电话、客服邮箱、网站在线、网站留言、微信公众号等渠道和pp电子极速糖果(集团)有限公司联系,获取您需要的服务。


备件:使用原厂的备件和易损件能够最优化机器的生产效率。pp电子极速糖果(集团)有限公司可以保证充足的备件,并对您承诺最优惠的价格,从根本上把控维修质量。

售后服务(图1)

售后服务(图2)


服务与支持

 努力为客户创造更大价值,共同开创美好未来

咨询热线:

 0532-67769518

微信
抖音
微博
WathsApp
facebook

联系pp电子极速糖果(集团)有限公司

  实时为您提供产品技术问题的解决方案

Copyright©2021 pp电子极速糖果(集团)有限公司 技术支持: